IPB Portal
Help
Search
Members
Calendar
Downloads
Gallery
Blogs
Search this forum only?
More Search Options
Welcome Guest
(
Log In
|
Register
)
稻草堆
>
资料库
>
电子技术
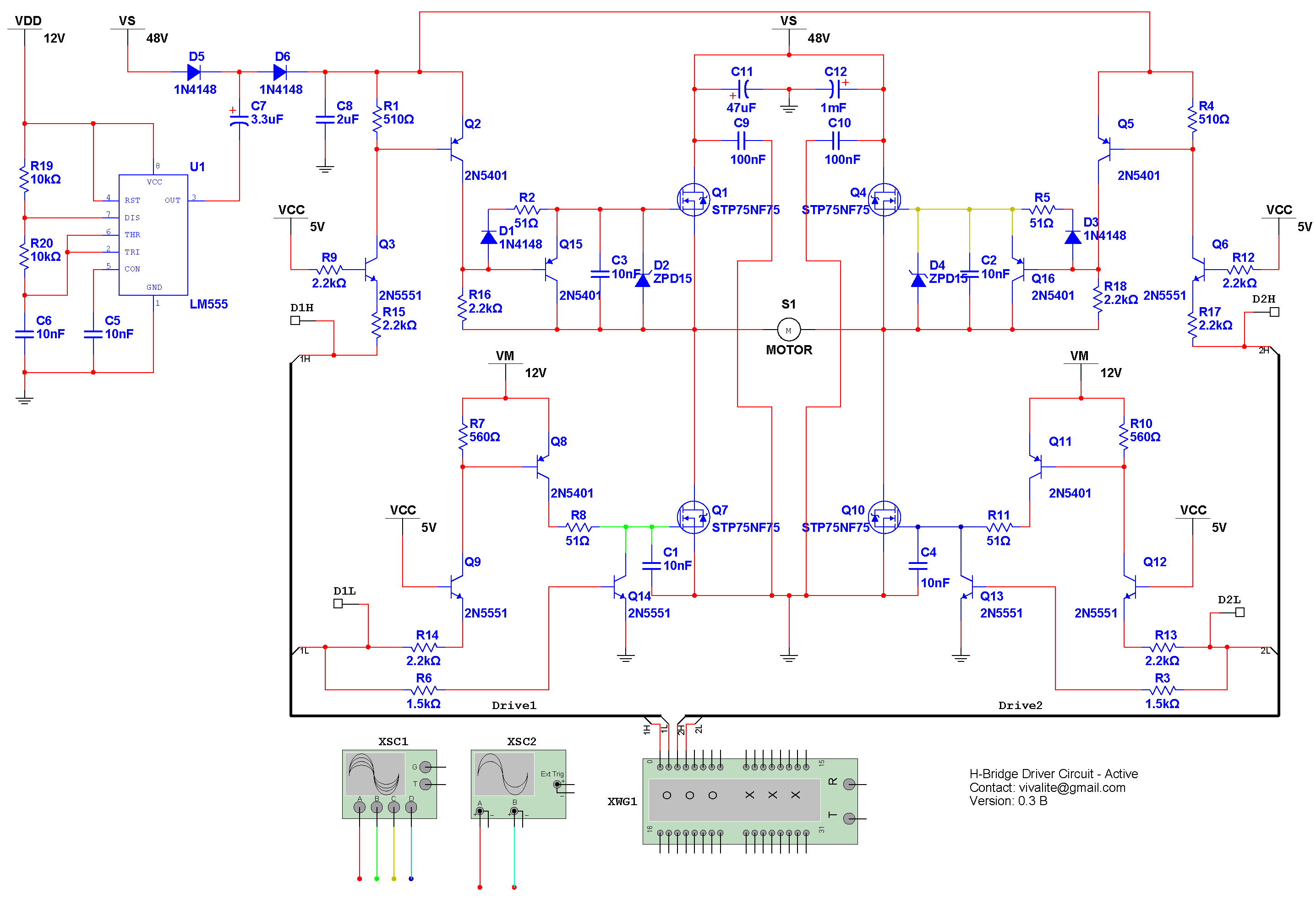
基于555的高性能H桥电机驱动电路
, PWM可至100%
Options
猫猫草
View Member Profile
Find Member's Posts
2008-05-26 15:24:17, Mon
Post
#1
猫猫猫
Group: Power Cat
Posts: 626
Joined: 2006-12-8
Member No.: 2
« Next Oldest
·
电子技术
·
Next Newest »
1 User(s) are reading this topic (1 Guests and 0 Anonymous Users)
0 Members:
Forum Home
Search
Help
资料库
|-- Linux
|---- 讨论区
|-- OpenBSD
|---- 讨论区
|-- 一般软件
|---- 讨论区
|-- 嵌入式系统及应用
|---- 讨论区
|-- 电子技术
|---- 讨论区
|-- 其它资料
*
|-- 留言板
|-- 信息发布
Display Mode:
Standard
·
Switch to: Linear+
·
Switch to: Outline
Track this topic
·
Email this topic
·
Print this topic
·
Subscribe to this forum
Lo-Fi Version
Time is now: 2025-12-14 11:25